当前位置:首页自考资讯全国自考2026年4月深圳大学自考广告设计与制作报名流程【图】
更新时间:2026/1/16 14:18:26栏目:全国自考来源:大牛自考网阅读(
2月26日起,4月深圳大学自考广告设计与制作报名入口开放,具体官网入口为广东省自学考试管理系统(网址:。
4月考期报名正式开始,为了帮助大家更好地了解广告设计与制作专业的报名,本文将详细介绍2026年4月深圳大学自考广告设计与制作的报名步骤。

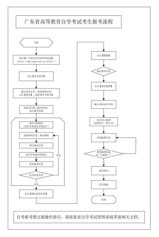
报名自考广告设计与制作专业需要按部就班地完成若干步骤,以下是详细的报名流程:
⑴预报名环节:登录广东省自学考试管理系统(网址:-【考生入口】-【考生预报名】-填报个人信息-获取预报名号-相片采集-获取准考证号;
⑵报考环节:登录官网(上述入口)-【考生报考】-输入准考号登录-选考区报广告设计与制作专业及课程-缴费。


了解报名流程仅是为了避免报考不出错。但为了顺利完成报考,也需要了解其他报名信PG电子模拟器 PG电子网站息。以下是基本报名信息:

广告设计与制作专业培养具备广告学理论与技能、宽广的文化与科学知识,能在新闻媒介广告部门、广告公司、市场调查及信息咨询行业以及企事业单位从事广告经营管理、广告策划创意和设计制作、市场营销策划及市场调查分析工作的广告学高级专门人才。
在深圳大学自考广告设计与制作专业中,考生需要通过若干门课程的考试。主要课程包括:
总体而言,自学通过广告设计与制作专业考试的难度较大,通过率大约在30-40%左右。不过,由于每个人的学习情况不同,自考广告设计与制作专业的难度因人而异,主要影响因素包括:
具备一定广告设计与制作基础的考生,相对而言更加容易上手,理解课程内容。对于零基础考生,初期可能会感到有些吃力,但只要花时间去学习,完全可以通过考试。
自考要求考生具备较强的自学能力和自主学习的积极性。长时间的备考,必然会滋生或多或少厌学情绪,此时有较强的自制力非常重要。
一年最多能考4门,如何安排备考科目数量,影响备考质量和拿证时间。建议每轮报考2-3门即可。
综上,2月PG电子模拟器 PG电子网站26日起,4月深圳大学自考广告设计与制作将于广东省自学考试管理系统正式报考。
注:了解更多有关自考学历提升相关知识,考生可以把本站加入浏览器收藏夹。有任何学历提升相关疑问,也可以直接咨询本站在线老师!
必看!2026年4月广东自学考试报名时间是?2月26日-3月1日!附抢考位技巧
速看!广东自考2026年4月报名时间是多少号?2月26日起报!附官方报名入口
广州自考2026年4月报名时间是多少?2月26日-3月1日报名!附报考全流程详解
Copyright © 2003-2025 广州市天河区大牛教育培训中心有限公司粤ICP备18120811号咨询热线:
报名地址:广州市天河区五山路华南理工大学国家科技园金华园区3楼320-341室(总部)